You export a Revit model to Rhino. The geometry arrives intact, but the intelligence vanishes. Parameters gone, coordinates shifted, metadata stripped.
You need base build geometry from Revit in Rhino for design coordination. Walls, floors, ceilings from the Revit model that you're refining and detailing for the documentation package. Export as DWG with ACIS solid geometry, import into Rhino, and design on top of that base. The workflow is documented, the file format is stable, and the geometry survives the transfer.
Later that day, you send the exported DWG to a colleague who's refining facade details in Rhino. They report back: the walls and floors imported successfully, but they're 15 millimeters off their expected position. Material assignments are gone. The parametric relationships that defined panel variations have collapsed into static geometry.
This is the DWG ACIS paradox. Solids transfer cleanly, but the architectural intelligence that makes BIM valuable disappears at the file boundary.

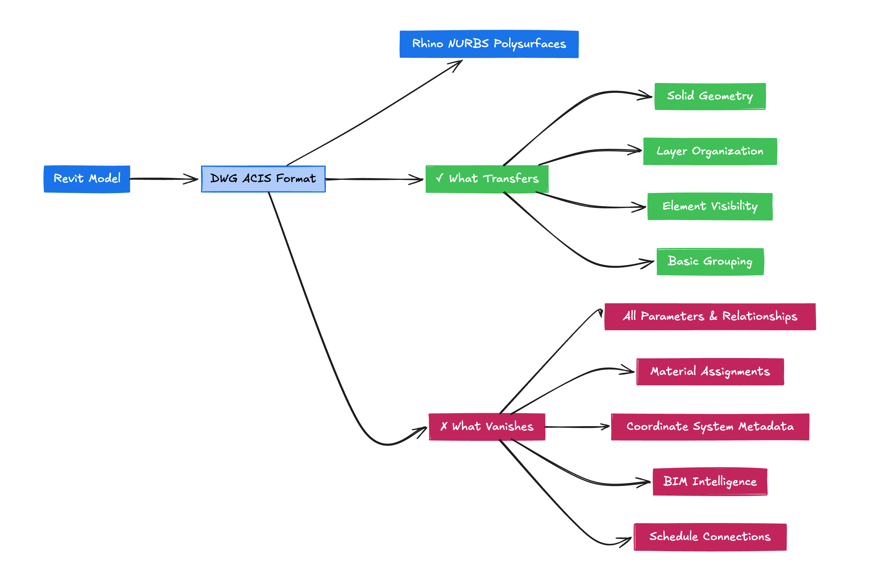
The DWG ACIS workflow operates through Revit's native export capabilities. When you configure export settings for solid geometry, Revit converts elements into ACIS format, a boundary representation standard developed by Spatial Corporation in the 1980s and now maintained by Dassault Systèmes.
Rhino imports these ACIS solids and converts them to NURBS polysurfaces. The geometric representation translates reliably: walls become polysurfaces, columns maintain their profiles, complex curtain panels preserve their faceted surfaces.
What transfers:
What vanishes:
The workflow requires manual steps. You export from Revit, navigate file systems, import into Rhino, then work with geometry-only representations. If you need material data or parameters in Rhino, you rebuild them manually from documentation.

File-based export serves legitimate use cases where BIM intelligence loss is acceptable:
One-way geometry transfer for visualization
Geometry handoff to external fabricators
Cross-platform compatibility requirements

The file-based approach breaks down when BIM intelligence matters:
BIM data preservation required
Coordinate accuracy for coordination
Automated workflow integration
This metadata preservation approach is precisely why we built Senibina-Bridge the way we did. The [Export to 3DM] command preserves BIM intelligence when exporting from Revit to Rhino.
I experienced the long-term cost of lost BIM data firsthand across Dubai mega-projects and Singapore consultancy work. When you're manually reconstructing material assignments and parameter relationships because the file format stripped them away, you understand why "just export to DWG" isn't sustainable for BIM workflows.
The system maintains architectural meaning during export. Where DWG export strips parameters, materials, and coordinate context at the file boundary, metadata-based export preserves the intelligence that makes BIM valuable.
❓ How do I export Revit geometry to Rhino using DWG ACIS?
✅ In Revit: File → Export → CAD Formats → DWG. Set "Export of Solids" to "ACIS solid." In Rhino: Import the DWG file. Geometry transfers successfully but all BIM intelligence disappears.
❓ What gets lost when I export via DWG ACIS?
✅ All parameters, materials, element relationships, schedules, tags, and coordinate system context vanish at the file boundary. Typical coordinate drift: 10-30mm.
❓ When should I use DWG ACIS export?
✅ Use it for one-way geometry transfer where BIM intelligence loss is acceptable: visualization context, fabricator handoffs, or file-based exchange mandates. Avoid when material data, coordinate accuracy, or BIM relationships matter.
❓ What's the alternative to file-based export?
✅ Metadata-preserving workflows maintain both geometry and architectural intelligence. They store coordinate system context for sub-0.1mm spatial accuracy while preserving parameters, materials, and BIM relationships.
For practices using Revit base builds in Rhino design workflows:
Test your current export workflow: Export base build walls, floors, and ceilings from Revit as DWG. Import to Rhino and check if material data or coordinate positioning meets your accuracy requirements. If you're manually reconstructing information that should have transferred, the file format is costing you time.
Consider your workflow requirements: If you only need geometry shapes for visualization context, DWG export works fine. If you need material data, coordinate accuracy for coordination, or automated export processes, metadata-based approaches eliminate manual reconstruction overhead.
Evaluate based on workflow sustainability: The question isn't "can I export geometry" but "does my export preserve the architectural intelligence I need downstream." Export with DWG when geometry shape is sufficient. Choose metadata preservation when BIM intelligence drives your documentation.