& Senibina Logo& Senibina
  • Contact
Log in
Back to Blog
Technical InsightsRevitRhinoWorkflow

Why Does Geometry Drift Between Rhino and Revit?

Geometry drifts between Rhino and Revit due to conflicts between their three competing coordinate systems. Learn how a memory-based approach solves it.

Adib Zailan
•
October 27, 2025·Updated April 12, 2026
•
5 min read

200mm of drift: invisible in viewport, catastrophic in fabrication. 200mm of drift: invisible in viewport, catastrophic in fabrication.

You export a facade panel from Rhino at Survey Point coordinates. Your colleague imports it into Revit, finds it 200 meters off-position, and manually drags it into place. Three iterations later, you export that same geometry back to Rhino to refine the details. It lands 15 millimeters from where you started.

The shift compounds across every cycle. Design teams either accept the drift and limit precision, or spend hours manually correcting positions that eliminate any efficiency gains. By the time teams realize coordinate misalignment isn't a configuration problem, they've established practices that treat spatial drift as inevitable.

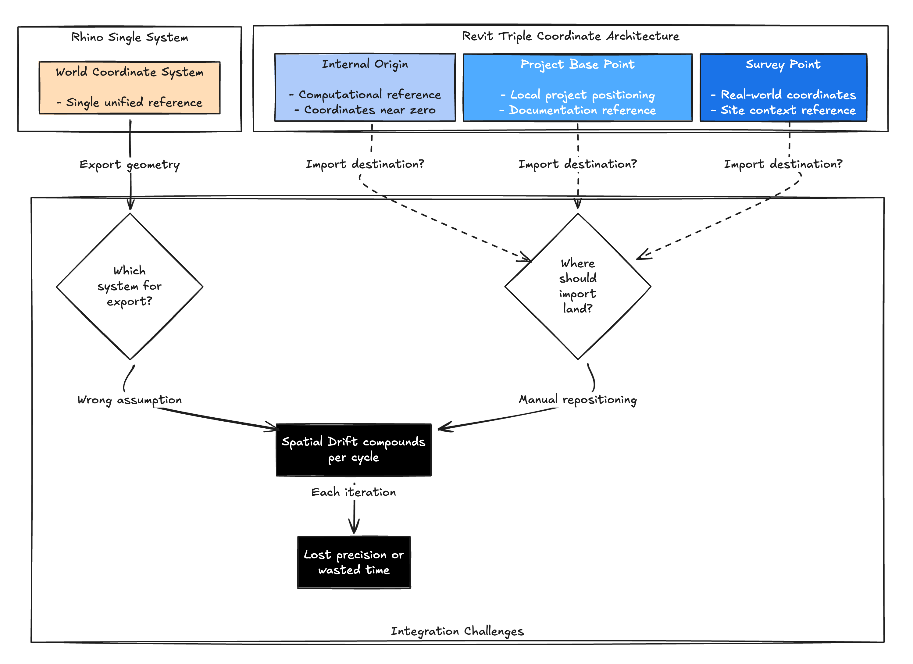
The three coordinate systems problem

The three coordinate systems problem: Integration challenges between Rhino's single system and Revit's triple coordinate architecture The three coordinate systems problem: Integration challenges between Rhino's single system and Revit's triple coordinate architecture

Revit's coordinate architecture serves distinct purposes that create integration complexity:

Internal Origin serves as Revit's computational reference point. All geometry calculations happen in this space. It's mathematically convenient (coordinates near zero perform better) but spatially arbitrary.

Project Base Point defines the project's local coordinate system. Architects use this to establish building-specific positioning that makes sense for documentation. Moving it reorients the entire project without changing geometry relationships.

Survey Point connects the project to real-world coordinates. Site context, survey data, and coordination with external systems happen through this reference.

The problem: which coordinate system should a Rhino model export from? Where should imported geometry land in Revit? The answer depends on workflow context, but most tools force a single choice that works for one scenario while breaking others. Rhino operates in a single world coordinate system. This simplicity becomes a mismatch when interfacing with Revit's three-system architecture.

Why round-trip workflows fail

The test is straightforward: Create geometry in Rhino, import to Revit, export back to Rhino.

Does it land where it started? For most workflows, whether manual recreation, scripted automation, or existing interoperability tools, the answer depends. Sometimes it works. Sometimes it doesn't. Even when it works, it often requires careful protocol adherence, manual verification steps, or documented workarounds that add cognitive overhead to what should be straightforward.

Import stage: Tool assumes one coordinate system (usually Internal Origin). Geometry imports successfully but at unexpected positions. Users manually reposition, unknowingly breaking coordinate correspondence.

Export stage: Tool assumes the same coordinate system, but geometry has been moved or referenced from different Revit contexts. Native elements behave differently than imported DirectShapes. Export calculations apply wrong offsets or miss transformations entirely.

Compounding drift: The shift might be small initially, but it compounds across iterations. Teams either accept the error (limiting precision) or spend time manually correcting positions (eliminating efficiency gains).

Most tools and workflows treat coordinate systems as a configuration problem (pick one and stick with it) rather than an architecture problem requiring intelligent transformation handling and persistent memory.

The memory approach

The memory approach: Achieving sub-0.1mm precision through import memory and export reconstruction The memory approach: Achieving sub-0.1mm precision through import memory and export reconstruction

Senibina-Bridge solves this by remembering exactly what happened to geometry during import, enabling export to reverse those operations precisely.

Import memory: When geometry converts from Rhino to Revit families, the system records the original spatial position before any adjustments occur. This information gets stored with imported elements as persistent data that survives project saves, coordination, and team collaboration.

Export reconstruction: The system checks whether elements have this stored information. When present, it reconstructs the original position exactly. When absent (native Revit geometry), it respects the user's coordinate system selection for export.

Measurable precision: Round-trip workflows consistently achieve sub-0.1mm coordinate precision. That's CAD-grade positional accuracy maintained across software boundaries, coordinate system transformations, and multiple iteration cycles.

The native element challenge

Native Revit elements (e.g. Walls, Floors, Ceilings) that weren't imported from Rhino require different handling. These elements live in Revit's coordinate systems naturally, but exporting them requires understanding how Revit stores their positions.

The complexity: Different Revit element types store location information differently. Family instances don't exist at their displayed positions internally. The geometry lives at one location, placement information lives elsewhere, and coordinate system offsets live in yet another place. Export has to reconstruct actual position from these separate pieces of information.

Why this matters: Apply operations in wrong order and geometry shifts unpredictably. Apply operations in wrong direction and coordinates invert. Miss any piece and round-trip workflows fail. This is why many interoperability tools handle imported geometry correctly but struggle with native element export.

The solution approach: Proper architecture handles this composition automatically. Consistent coordinate handling across all geometry types, all coordinate systems, all workflow patterns. Elements maintain spatial relationships whether they originated in Rhino or Revit, whether they're walls or custom families, whether the project uses Project Base Point or Survey Point.

What this enables

The coordinate system solution unlocks workflows that coordinate misalignment previously made impractical:

Iterative design refinement: Develop geometry in Rhino, import to Revit for coordination validation, refine in Rhino, and re-import without accumulating positional errors. Each iteration maintains exact spatial relationships.

Hybrid modeling: Model site context in Revit at Survey Point, develop building masses in Rhino, import building geometry, and have everything align correctly on first attempt. No manual repositioning required.

Cross-discipline coordination: Structural engineers can export Revit elements to Rhino for analysis, modify geometry, and return results that integrate cleanly into coordination models. The geometry speaks the same spatial language regardless of which software performed the work.

Where Senibina-Bridge fits

This coordinate preservation approach is precisely why we built Senibina-Bridge the way we did. The tool maintains sub-0.1mm round-trip accuracy across all workflow patterns, not just controlled test cases.

I experienced the long-term cost of coordinate drift firsthand across Dubai mega-projects and Singapore consultancy work. When you're troubleshooting positional errors at 10pm before a coordination meeting, you understand why "just be careful with coordinate systems" isn't a viable workflow protocol.

The system handles coordinate complexity automatically, whether teams are working with Project Base Point during design phases or Survey Point during construction coordination.

Strategic implications

For architecture consultancies evaluating Rhino-Revit integration, coordinate system handling represents a critical but often overlooked decision point.

The wrong focus: Most evaluations focus on geometry conversion quality (e.g. surfaces, materials, topology). These matter, but they're table stakes. Any competent tool handles basic geometry conversion.

The real differentiator: Can designers iterate freely without coordinate drift? Can teams mix native Revit and imported Rhino geometry in single coordination models? Can the workflow handle projects that shift between Project Base Point and Survey Point without breaking existing geometry relationships?

The question for practice leadership: Are you selecting tools based on feature checklists, or based on architectural approaches that support long-term workflow sustainability? Coordinate system handling reveals the difference. It's invisible when it works correctly, catastrophic when it doesn't.

Moving forward

Moving forward: Test, evaluate, and decide. Selecting sustainable workflows that eliminate error accumulation Moving forward: Test, evaluate, and decide. Selecting sustainable workflows that eliminate error accumulation

For teams currently struggling with Rhino-Revit coordinate alignment:

Test your workflow: Create simple geometry in Rhino, import to Revit, export back to Rhino. Measure position delta. If it exceeds 1mm, your workflow is accumulating error that will compound across iterations.

Evaluate architectural approaches: When assessing new tools, test coordinate handling specifically. Test round-trip workflows, mixed geometry types, coordinate system changes. Tools with memory-based approaches will pass. Configuration-based tools will fail under workflow variation.

Prioritise workflow flexibility: Project requirements change. Design phase uses Project Base Point, construction coordination needs Survey Point, site integration requires real-world coordinates. Select tools that adapt to requirement changes rather than constraining workflows to tool limitations.

The coordination problem in architecture isn't software interoperability. It's workflow sustainability across project phases, team skill levels, and changing requirements. For practices navigating Rhino-Revit integration, understanding how different tools approach coordinate systems separates solutions that enable design workflows from those that constrain them.

Back to Blog

Share this post

TwitterLinkedInFacebook

Related Resources

  • Free CORENET X Parameter Lookup Tool— Search 500+ IFC-SG parameters instantly
  • Senibina-Gateway: CORENET X Compliance Inside Revit— Validate before you export
  • More articles on BIM compliance

& Senibina

Enabling practitioners to focus on craft, not workarounds. Tools that turn software from a barrier into a bridge.

support@senibina.com.sg

Solutions

  • Senibina-Bridge
  • Senibina-Gateway
Labs
  • Senibina Vantage
  • PlanLah!
  • CORENET X Parameter Lookup

Resources

  • Documentation
  • Changelog
  • Blog
  • Questions & Answers
  • Contact
  • Terms of Service

Stay Updated

Get the latest from & Senibina on interoperability, BIM insights, digital construction, and product updates.

Autodesk Authorised Developer
© 2026 & Senibina. All rights reserved.•Made in Singapore, Reg: 53484043D•Publisher Verified by Sectigo•Infrastructure by AWS

& Senibina is an Autodesk® Authorised Developer and independent AEC technology provider based in Singapore. Autodesk and Revit are registered trademarks of Autodesk, Inc., and/or its subsidiaries and/or affiliates in the USA and/or other countries. Rhinoceros is a trademark of Robert McNeel & Associates.

Gateway and Bridge are products of & Senibina Pte Ltd and are not affiliated with, endorsed by, sponsored by, or supported by Autodesk, Inc., and/or its subsidiaries and/or affiliates.